Power On English Communication III
充実の言語活動で伝える力を育てる
2026.04.06
「令和9年度用(2027年度用)高等学校教科書のご案内」を公開しました。
Power Onのスモールステップでなだらかにレベルアップする使いやすさはそのままに、4技能5領域の活動を一層充実させました。高校生の興味・関心を喚起する題材で、内容理解に終わらず、発信活動を通じて確実に英語力が身につく教科書です。
Power Onでは言語活動と本文内容が有機的に結び付けられており、学習指導要領で求められている4技能5領域の育成を無理なく行うことができます。また、各課の言語活動を何度も積み重ねていくことで、負荷をかけることなく生徒の成果を最大限に引き出します。言語活動をより一層充実させた新しいPower Onを使って、英語を楽しく学び、英語を使える高校生がより多く育つことを願っています。

東京書籍の教科書では、学びを深めるための動画、音声、Webページなど、教科特性に合わせてさまざまなQRコンテンツをご用意しています。
※デジタルコンテンツの利用料は発生しませんが、通信料は自己負担となります。
※デジタルコンテンツを利用する際は、メニュー画面に表示される「利用規約・著作権について」を必ずご覧ください。
「Power On」では、教科書目次ページからコンテンツ一覧へのリンクのほか、該当箇所からも直接関連するコンテンツをご覧いただけます。
授業中はもちろん、予習や復習に効果的なコンテンツも多数ご用意しています。
改訂版のQRコンテンツでは、語句ビューアと本文ビューアを一新しました。
速度やパターンを変更できる再生機能や、保存可能の書き込みツール、拡大機能などを拡充し、個別最適な学びを提供します。
編修趣意書ダウンロード
検討の観点・内容の特色ダウンロード
シラバス案ダウンロード
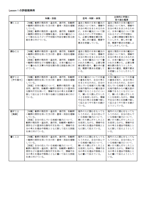
評価規準例ダウンロード
Actionルーブリック例ダウンロード
CAN-DOリストダウンロード
法改正により2019年4月から、紙の教科書と併用・代用して使用することが一定の条件のもとで可能になった「学習者用デジタル教科書」を発行します。
東京書籍をはじめ複数の発行者が採用するビューア「Lentrance Reader」を用い、さまざまな書目、教科を一括管理できます。
※「学習者用デジタル教科書」は株式会社Lentrance提供のビューアアプリ「Lentrance®Reader」でご利用いただけます
| CODE | 商品名 | 本体 価格 |
定価 (税込) |
|---|---|---|---|
| 46064-9 | 学習者用デジタル教科書「Power On English Communication I Revised」 | 1,500 | 1,650 |
| 未定 | 学習者用デジタル教科書「Power On English Communication II Revised」 | 未定 | 未定 |
「学習者用デジタル教科書」は株式会社Lentrance提供のビューアアプリ「Lentrance®Reader」でご利用いただけます。
動作環境
対応OS(webブラウザ)
Windows 11(Google Chrome / Microsoft Edge)、
iPadOS15以降(Safari)、
Chrome OS(Google Chrome)