NEW FAVORITE
English Logic and Expression I Revised

NEW FAVORITE English Logic and Expression II
NEW FAVORITE English Logic and Expression III

「発信力」育成のサイクルを実現

NEW FAVORITE
令和8年度発行
2
東書
論 I 002-901
2
東書
論 II 701
2
東書
論 III 701
お問い合わせ
  • 教科書シラバス案・
    評価規準例等
  • 指導資料指導書/指導者用
    デジタルコンテンツ集
  • 周辺教材冊子/デジタル版

更新情報

Ⅰの改訂ポイント

POINT1

学びやすい構成

  • 学びのサイクルを実現(チャレンジ・気づき→コミュニケーション→理解と活用)
  • 扱いやすい2つのUnit構成
  • 「場面・機能シラバス」を採用
POINT2

動画コンテンツを活用した効果的な学び

  • 豊富な動画コンテンツ
  • QRコンテンツで自学自習を支援
  • ロールプレイでコミュニケーションを疑似体験
POINT3

教師用指導書の充実

  • 使いやすい指導者用デジタルブック
  • さまざまな指導用データ(Dマイスター)
  • 指導書冊子はデジタル版(校内教師フリーライセンス)でご用意

編著作者からのメッセージ

もっと英語を使う人を育てたい!

元東京都立立川高等学校
伊藤 裕美子

「論理・表現」の目標は、自ら考え、その考えを「英語で発信できる力」を育てることにあります。
そのために、NEW FAVORITEでは文法シラバス中心の学習をやめ、自然に英語を使うことができる、ごく身近な場面や状況を数多く設定しました。小さな成功体験を積み重ねながら、これまで学んできた文法や語彙を活性化し、「やればできる!」「やったらできた!」を一人ひとりの生徒にぜひ実感してほしい――。そしてすべての生徒が「日本語を英語に直す」という発想から抜け出し、「メッセージを英語で伝える」活動を通して、「英語で自ら考える」習慣を身につけることを願っています。
私たちのNEW FAVORITEは生徒の英語学習を大きく前進させる力となるでしょう。

QRコンテンツについて

東京書籍の教科書では、学びを深めるための動画や音声、Webページなど、教科特性に合わせてさまざまなQRコンテンツをご用意しています。
※デジタルコンテンツの利用料は発生しませんが、通信料は自己負担となります。
※デジタルコンテンツを利用する際は、メニュー画面に表示される「利用規約・著作権について」を必ずご覧ください。

「NEW FAVORITE」では、教科書目次ページからコンテンツ一覧へのリンクのほか、該当箇所からも直接関連するコンテンツをご覧いただけます。
授業中はもちろん、予習や復習に効果的なコンテンツも多数ご用意しています。

改訂版のQRコンテンツでは、語句ビューアと本文ビューアを一新しました。
速度やパターンを変更できる再生機能や、保存可能の書き込みツール、拡大機能などを拡充し、個別最適な学びを提供します。

【語句ビューア】
【本文ビューア】

編修趣意書・検討の観点
・シラバス案・評価規準例

令和8年度発行
  • 編修趣意書ダウンロード

  • 検討の観点・内容の特色ダウンロード

  • シラバス案ダウンロード
    (完成版)
    ※内容について、一部変更になる可能性があります。

  • 評価規準例ダウンロード
    (完成版)
    ※内容について、一部変更になる可能性があります。

  • ルーブリック例ダウンロード
    (完成版)
    ※内容について、一部変更になる可能性があります。

  • CAN-DOリストダウンロード
    (完成版)
    ※内容について、一部変更になる可能性があります。

既刊本(令和5・6年度発行)の
各種資料ダウンロード
既刊本(令和5・6年度発行)
  • 編修趣意書ダウンロード

  • 検討の観点・内容の特色ダウンロード

  • シラバス案ダウンロード

  • 評価規準例ダウンロード

  • ルーブリック例ダウンロード

  • CAN-DOリストダウンロード

指導資料の商品内容

※下記に示す構成及び内容は、今後変更することがございます。また、紙面や画面のサンプルは現行のもので、令和8年度のものは現在作成中です。

指導書

解説・指導編

  • 本文解説
  • イラスト解説
  • 活動例・解説
  • 日本語訳
解説・指導編 サンプル

Teacher’s Book

教科書紙面に解答例などを掲載しています。
Teacher’s Book
サンプル

Dマイスター
(指導者用デジタルコンテンツ集) 収録コンテンツ(予定)

教科書紙面PDF PDF

教科書紙面のPDFデータです。

サンプル

教科書文字データ Word

教科書本文(Model、ちがいがわかる伝わる英文法)の文字データです。

サンプル

教科書解答例 Word

教科書の問題の解答データです。

デジタル板書 PowerPoint

教科書本文(Model)・重要フレーズ・Expand Your Englishのスライド。PowerPointデータです。

サンプル

本文訳例文字データ Word

教科書本文(Model)の訳例文字データです。

サンプル

準拠教材データ Word

準拠教材「WORKBOOK」「English Grammar」の文字データです。

音声スクリプトデータ Word

教科書のQA/TFのスクリプトデータです。

イラストデータ PowerPointPNG

教科書掲載のイラストのデータです。

サンプル

シラバス案 WordPDF

各課のシラバスです。

サンプル

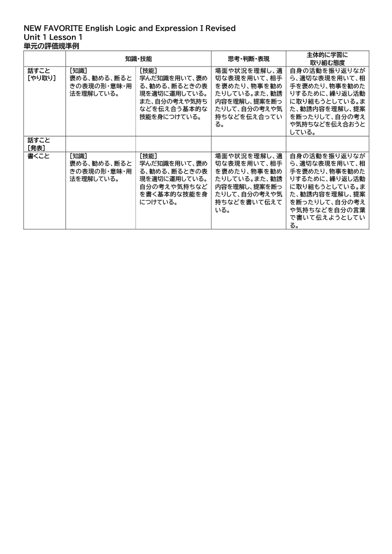
評価規準例 WordPDF

各課の評価規準例です。

サンプル

CAN-DOリスト WordPDF

各課のCAN-DOリストです。

サンプル

3観点ルーブリック WordPDF

各課の3観点ルーブリックです。

サンプル

評価問題 Word

Lessonごとのテスト問題です。

評価支援ツール Excel

観点別学習状況の評価を支援するExcel形式のツールです。

重要フレーズデータ Excel

Model横の重要フレーズのリストです。追加用例による活動用虫食いデータも収録しました。

サンプル

TIPS一覧データ Excel

Model横のTIPSのリストです。

サンプル

Expand Your Englishデータ Excel

Expand Your EnglishのWord FocusとExpression Focusのリストです。Word Focusには追加用例による活動用虫食いデータも収録しました。

サンプル

ワークシート WordPDF

本課各パートに対応したワークシートです。
・Give It a Try ワークシート
・Model ワークシート
・Model ディクテーションワークシート(3通り)
・Expand Your English ワークシート(Word Focus/Expression Focus)
・Make Your Own ワークシート
・Make Your Own ピアチェック用ワークシート
・表現Review 用ワークシート

指導者用デジタルブック
(指導者用デジタル教科書)

授業に役立つコンテンツをより手軽により幅広くご利用いただけます。

指導者用デジタルブック html

電子黒板やプロジェクタなどを使用して、教科書紙面や関連するコンテンツを提示することができる指導用教材です。
本文音声や動画など多様なコンテンツをご利用いただけます。

※「指導者用デジタルブック」は、教科書と教材が一体化された指導者用の提示型デジタル教材です。一般的に「指導者用デジタル教科書(教材)」と呼ばれているものです。

※指導者用デジタルブックの機能や内容は、教科・科目によって異なります。

※紙面にリンクされたコンテンツをご利用の際は、インターネットへの接続が必要です。

指導者用デジタルブック サンプル版

動作環境
対応OS(webブラウザ)
Windows 11(Google Chrome/Microsoft Edge)、iPadOS17以降(Safari)、Chrome OS(Google Chrome)(2025.10時点)
※本サンプル版は開発中につき、一部機能や動作環境が、実際の製品とは異なる場合があります。

(本文提示画面で拡大時に文字が切れる不具合は、今後改善いたします)

指導用音声

Model文、重要フレーズ、TF/QA、Expand Your Englishなど、教科書内容の音声を収録しています。

準拠教材

※令和8年度発行予定の商品における構成及び内容(紙面サンプル含む)は今後変更することがございます。

準拠教材WORKBOOKに教科書音声ダウンロード用mp3(学習者用)が付属!

WORKBOOK
令和8年度発行予定

B5判 136ページ 2色 ※解答編別冊
定価 800円(本体 727円)
ISBNコード 978-4-487-37398-7

  • 基礎・基本の確認からコミュニケーション活動まで、教科書学習をサポートするワークブック。
  • 各LessonにModel文を使った3段階のディクテーションを用意し、リスニング力を強化します。
  • 各Lesson末の表現活動Make Your Ownに、活動をサポートするガイドやヒントを付加しています。
  • 解答の英文を音声で収録。答え合わせで利用すれば、リスニング力をアップできます。

付属品  解答編(52ページ)、教科書音声ダウンロード用mp3、解答音声mp3

※この商品は学校採用品のため、生徒・保護者・一般の方には直接販売しておりません。ご購入については、学校の先生にお問い合わせください。

WORKBOOK
紙面サンプル

English Grammar
令和8年度発行予定

B5判 160ページ 2色 ※解答編別冊
定価 800円(本体 727円)
ISBNコード 978-4-487-37389-5

  • 英文法の基本を体系的かつコンパクトに学習できるワークブック。
  • 表現活動中心の教科書の学習内容を補い、文法学習をサポートします。
  • 各Lessonは「文法解説→基本問題→標準問題→応用問題」の構成で、基礎の定着を図ります。
  • 解答の英文を音声で収録。答え合わせで利用すれば、リスニング力をアップできます。

付属品  解答編(40ページ)、解答音声mp3

※この商品は学校採用品のため、生徒・保護者・一般の方には直接販売しておりません。ご購入については、学校の先生にお問い合わせください。

English Grammar
紙面サンプル
English Grammar 紙面サンプル English Grammar 紙面サンプル English Grammar 紙面サンプル

音声教材

学習者用音声

準拠教材「WORKBOOK」に教科書音声が付属します(ダウンロード提供)。学習者用音声のみの商品の発行はありません。

既刊本

準拠教材

WORKBOOK

WORKBOOK II
B5判 176ページ 2色 ※解答編別冊
定価 740円(本体 673円)
ISBNコード 978-4-487-37395-6

WORKBOOK III
B5判 96ページ 2色 ※解答編別冊
定価 800円(本体 727円)
ISBNコード 978-4-487-37397-0

  • 教科書の内容に即して、語彙力・表現力・リスニング力を強化するワークブック。
  • 自習用・授業用ノートとして使用できます。

付属品 
〔II〕解答編(68頁)
〔III〕解答編(48頁)

※この商品は学校採用品のため、生徒・保護者・一般の方には直接販売しておりません。ご購入については、学校の先生にお問い合わせください。

WORKBOOK
紙面サンプル

English Grammar

English Grammar II
B5判 128ページ 2色 ※解答編別冊
定価 740円(本体 673円)
ISBNコード 978-4-487-37396-3

  • 教科書の内容に即して、語彙力・表現力・リスニング力を強化するワークブック。
  • 自習用・授業用ノートとして使用できます。

付属品  〔II〕解答編(36頁)

※この商品は学校採用品のため、生徒・保護者・一般の方には直接販売しておりません。ご購入については、学校の先生にお問い合わせください。

English Grammar
紙面サンプル
English Grammar 紙面サンプル

音声教材

生徒用「リスニング音声クラウド配信版」

「NEW FAVORITE」では、生徒用音声として「リスニング音声クラウド配信版」(Lentrance Reader利用)をご用意いたします。

①いつでもどこでもリスニングが可能!

お使いのスマートフォンやPC・タブレットなど、さまざまな端末からリスニング音声を聴くことが可能になりました。

②早送りや巻き戻しが簡単にできる!

再生バーを使った簡単な巻き戻し・早送り機能で、ストレスフリーな再生環境を提供いたします。

③本文テキストが表示される!

本文テキストを画面で確認しながら音声を聴くことができます。

CODE 商品名 定価
(税込)
38108-1 NEW FAVORITE English Logic and Expression II
リスニング音声クラウド配信版
1,000円
38109-8 NEW FAVORITE English Logic and Expression III
リスニング音声クラウド配信版
1,000円

※ご注文の際にISBNコードをご利用の場合は「ISBN978-4-487-◯◯◯◯◯-◯(商品コード)」としてご利用ください。

生徒用「リスニング音声クラウド配信版」 サンプル版

※株式会社Lentranceの部分サンプルログイン画面に遷移します。
以下のログインIDとパスワードを入力してください。
ログインID:R4listening     パスワード:sample

※「Power On English CommunicationⅠリスニング音声」のサンプル版をご覧いただけます。「All Aboard!」「Power On」「ENRICH LEARNING」「NEW FAVORITE」どれも共通の仕様です。

動作環境
対応OS(webブラウザ)
Windows 10/11(Google Chrome / Microsoft Edge)、
iPadOS14以降(Safari)、
Chrome OS(Google Chrome)
※本サンプル版は開発中につき、一部機能や動作環境が、実際の製品とは異なる場合があります。

ページの先頭へ