Advancedシリーズ
難関大入試に必要な「思考力」が身につく!

Advancedシリーズ
令和8年度発行
令和8年度発行
  • 令和8年度発行 数学I Advanced
  • 令和8年度発行 数学A Advanced
2
東書
数I 002-901
2
東書
数A 002-901
お問い合わせ
  • 教科書シラバス案・
    評価規準例等
  • 指導資料指導書/指導者用
    デジタルコンテンツ集
  • 周辺教材冊子/デジタル版

更新情報

数学デジタル商品のご案内 PDF

本書の特長

1

入試に必要な思考力が身につく!

  • 入試に必要な思考力が身につくさまざまな仕掛けを、教科書全体に設けました。
  • 「思考力問題」で、解法の暗記に頼らず解決する力を養えます。
  • 「別解」で、1つの問題を多面的に捉える視点を身につけられます。
  • 「探究」で、本文の内容から条件を変えて深く考察する力を育みます。
  • 「思考の戦略編」で、分野を越えて共通する考え方を整理できます。
2

入試に必要な土台づくりが最短で行える!

  • 丁寧な説明と飛躍のないステップアップで、進度を落とさず確実に定着できます。
  • 「整数の性質」は独立章で扱い、従来どおりの指導が可能です。
  • ”仮説検定の考え方”(「データの分析」)は視覚的な説明で、生徒の理解をサポートします。
3

多彩なQRコンテンツで学習を徹底サポート!

  • 先生の授業や生徒の理解を助けるさまざまなQRコンテンツをご用意しています。
  • 解説アニメーション」で、先生が板書しにくい場面を動画で解説し進度を早められます。
  • フラッシュドリル」で、問の類題にランダムに取り組み反復演習ができます。
  • シミュレーション」で、図形やグラフを自分で自由に動かし変化を動的に確認できます。

そのほかの特長

QRコンテンツ

東京書籍の教科書では、学びを深めるためのシミュレーションやアニメーション、解説動画など、教科特性に合わせてさまざまなQRコンテンツをご用意しています。
※デジタルコンテンツの利用料は発生しませんが、通信料は自己負担となります。
※デジタルコンテンツを利用する際は、メニュー画面に表示される「利用規約・著作権について」を必ずご覧ください。

編修趣意書・検討の観点
・シラバス案・評価規準例

  • 編修趣意書ダウンロード

  • 検討の観点・内容の特色ダウンロード

  • シラバス案(完成版)ダウンロード
    ※内容について、一部変更になる可能性があります。

  • 評価規準例(完成版)ダウンロード
    ※内容について、一部変更になる可能性があります。

デジタル教材

学習者用デジタルブック・学習者用デジタルワークブック

教科書や教材をそのまま電子化

  • 紙で発行される教科書や教材をそのままデジタル版として利用できます。ページめくりなどの動作はサクサクで、生徒の日常的な学習によく馴染むため、スムーズに導入いただけます。

QRコンテンツ(メディアリンク)

  • 紙面上のQRコンテンツに対応したボタンを押すだけで、教科書や教材に連携したデジタルコンテンツを表示できます。

個別最適化学習を支援

  • 生徒が問題を解くと、学習履歴が自動で蓄積されます。生徒一人ひとりの学習履歴に基づいて、似た問題や苦手な問題を推薦するなど、個別最適化学習をサポートします。

自律的な学びを促進

  • それまでに取り組んだ学習の記録が数字とグラフで可視化されます。生徒の自律的な学びを促し、モチベーションアップにもつながります。

課題や宿題の配信・回収・集計を自動化

  • 先生用ツールを使うと、先生は画面から問題を選ぶだけで簡単に生徒の端末に課題を配信できる上、回収や集計が自動で行われ、生徒の学習状況を一覧できます。業務負担の軽減にも効果的です。

掲載する指導資料のサンプルは令和4年度発行版のものです。令和8年度版では仕様を変更する場合がございます。

指導資料の構成

※1の単体商品や、※2を同梱しない商品も販売予定です。

指導書

内容構成

  • 数学 Advancedの編集方針
  • 指導計画
  • シラバス案
  • 評価規準例
  • 内容の解説
指導書 紙面サンプル
『内容の解説』各章の解説を掲載しています。
指導書 紙面サンプル
指導書 紙面サンプル
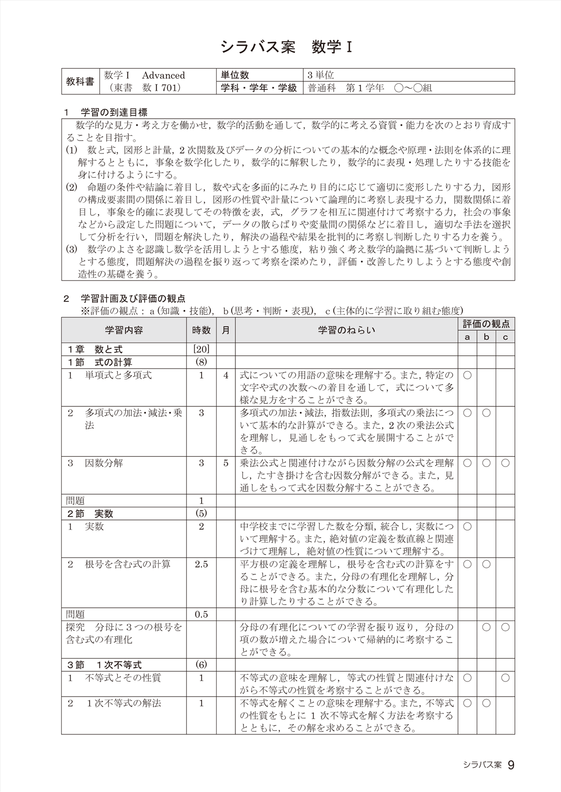
『シラバス案』
指導書 紙面サンプル シラバス案
指導書 紙面サンプル
『評価規準例』
指導書 紙面サンプル 評価規準例 指導書 紙面サンプル 評価規準例
指導書 紙面サンプル
『詳細解答』
指導書 紙面サンプル 詳細解答

指導用教科書 〔朱書編〕

朱字で、問題の解答、既習事項や指導上の留意点など、指導に役立つ情報を見やすく整理して掲載しました。

朱書編 紙面サンプル
朱書編 紙面サンプル

Dマイスター
(指導者用デジタルコンテンツ集) 収録コンテンツ(予定)

デジタルコンテンツ html

  • 指導者用のシミュレーションを収載しています。
  • スライダー、自動再生など、様々な機能を搭載しています。
  • GRAPES版、GeoGebra版のデータファイルをご用意しました。

解説動画 mp4

  • 教科書の章末問題の解説動画を収載しています。
  • タブレットやスマートフォンからも視聴することができるため、授業進度や生徒の学習状況に合わせて利用できます。

デジタル板書 PowerPoint

  • 教科書全章全ページの本文や例・例題、問をすべて収載しています。
  • プロジェクタや電子黒板などで映すことで、板書の代わりに教科書内容を解説することができます。
  • 複雑な表やグラフは板書に時間がかかりますが、デジタル板書を使用することでその時間を短縮でき、問題を解いたり、話し合ったりする時間を確保できます。
  • デジタルコンテンツやワークシートと一緒に使用すると、より効果的です。
画面サンプル
デジタル板書 画面サンプル

ワークシート Word

  • 教科書の本文や例・例題、問を、書き込み式でまとめた授業プリントです。
  • 穴埋め部分を埋めたり、問を解いたりすることで、教科書の内容を学習できます。
  • 穴埋め部分は、デジタル板書の「ふせん」部分に対応しています。
画面サンプル
ワークシート 画面サンプル

10分間テスト WordPDF

  • 10分間の小問テスト集です。
  • 日々の学習の確認として使用できます。
画面サンプル
10分間テスト 画面サンプル 10分間テスト 画面サンプル

オリジナル評価問題 WordPDF

  • 学習のまとまりごとに定着度を確認できるテストです。
  • 定期テストなどで使用できます。
画面サンプル
オリジナル評価問題 画面サンプル オリジナル評価問題 画面サンプル

シラバス案 Word

  • 指導書に掲載しているシラバス案のデータです。
  • シラバス作成時の資料として、学校の実態に合わせて加工・編集してご利用ください。
画面サンプル
シラバス案 画面サンプル

評価規準例 Word

  • 指導書に掲載している評価規準例のデータです。
  • 評価規準作成の資料としてご利用ください。
画面サンプル
評価規準例 画面サンプル

教科書Wordデータ Word

  • 教科書の本文をWord形式に変換したデータです。授業プリントの作成などに使用できます。
  • 数式は、Word2007以上に標準搭載されている数式エディタを使用しています。
画面サンプル
教科書Wordデータ 画面サンプル

教科書PDF PDF

  • 教科書紙面のPDFデータです。
画面サンプル
教科書PDF 画面サンプル

詳細解答PDF PDF

  • 教科書の問、節末問題、章末問題の詳細解答です。
  • 印刷して生徒に配布することで自学自習をサポートできます。
画面サンプル
詳細解答PDF 画面サンプル

評価支援ツール Excel

観点別学習状況の評価を支援するExcel形式のツールです。

     

指導者用デジタルブック
(指導者用デジタル教科書)

指導者用デジタルブックが指導書とセットになりました。授業に役立つコンテンツをより手軽により幅広くご利用いただけます。

指導者用デジタルブック Libry

電子黒板やプロジェクタなどを使用して、教科書紙面や関連するコンテンツを提示することができる指導用教材です。多様なコンテンツを収録しており、教科書紙面上のアイコンをクリックするだけでご利用いただけます。
「指導者用デジタルブック(数学 Advancedシリーズ)」は株式会社Libry提供のLibryビューアでご利用いただけます。

※「指導者用デジタルブック」は、教科書と教材が一体化された指導者用の提示型デジタル教材です。一般的に「指導者用デジタル教科書(教材)」と呼ばれているものです。

※指導者用デジタルブックの機能や内容は、教科によって異なります。

※紙面にリンクされたコンテンツをご利用の際は、インターネットへの接続が必要です。

かんたん問題プリント作成ソフト 「問プリ」

内容構成

  • 指導書とのセット商品です。(同梱していない商品もございます)
  • 教科書、問題集に収載の問題をデータベースから呼び出し、Wordファイル、PDFファイルで出力することができます。
  • 検索は、章、節、項、出典で行うことができます。
  • 出力内容は、問題のみ、解答・解説、問題・解答、問題・解説・解答から選ぶことができます。
  • 本ソフトはクラウド配信となります。「学校内フリーライセンス」商品です。
検索画面の例
問題プリント作成ソフト 索画面の例
作成したプリントの例
問題プリント作成ソフト 作成したプリントの例

準拠教材 (章・節・項タイプ) 
令和8年度 新刊

Advanced Buddy Hi-PRIME 数学シリーズ
令和8年度発行予定

教科書から入試まで効率よくつなぐ!
基本から応用、入試問題まで、
必須の内容を網羅した問題集 

  • †マークと教科書リンクで Advanced シリーズに完全準拠!
  • 教科書の内容から入試問題へ進むリンクで段階的につなぐ構成!
  • 各章末にある探究問題で新傾向入試に対応!

※【教師用】紙面データ(PDF)、演習ノートデータ(Word、PDF)を弊社Webサイトからダウンロードしてご利用いただけます。

※この商品は学校採用品のため、生徒・保護者・一般の方には直接販売しておりません。ご購入については、学校の先生にお問い合わせください。

Hi-PRIME 数学I+A Hi-PRIME 数学I+A 解答編
Hi-PRIME 数学I+A
紙面サンプル
Hi-PRIME 数学I+A 紙面サンプル Hi-PRIME 数学I+A 紙面サンプル Hi-PRIME 数学I+A 紙面サンプル
Hi-PRIME 数学I+A 解答編
紙面サンプル
Hi-PRIME 数学I+A 解答編 紙面サンプル
コード 教材名 判型 頁数 色数 本体
価格
定価
(税込)
35191-6 Hi-PRIME 数学I+A A5 208 2 727 800
35192-3 Hi-PRIME 数学I+A 解答編 A5 224 2 291 320

※ご注文の際にISBNコードをご利用の場合は「ISBN978-4-487-◯◯◯◯◯-◯(商品コード)」としてご利用ください。

Advanced Buddy PRIME 数学シリーズ
令和8年度発行予定

基礎から応用まで完全準拠でサポート!
丁寧なヒントと戻るリンクで自分で
考える力が身につく問題集 

  • †マークと教科書リンクで Advanced シリーズに完全準拠!
  • 充実のまとめ読んで分かる解答が生徒の理解を丁寧にサポート!
  • 各章末にある探究問題で新傾向入試に対応!

※【教師用】紙面データ(PDF)、演習ノートデータ(Word、PDF)を弊社Webサイトからダウンロードしてご利用いただけます。

※この商品は学校採用品のため、生徒・保護者・一般の方には直接販売しておりません。ご購入については、学校の先生にお問い合わせください。

PRIME 数学I+A PRIME 数学I+A 解答編
PRIME 数学I+A
紙面サンプル
PRIME 数学I+A 紙面サンプル PRIME 数学I+A 紙面サンプル PRIME 数学I+A 紙面サンプル
PRIME 数学I+A 解答編
紙面サンプル
PRIME 数学I+A 解答編 紙面サンプル PRIME 数学I+A 解答編 紙面サンプル
コード 教材名 判型 頁数 色数 本体
価格
定価
(税込)
35197-8 PRIME 数学I+A A5 232 2 727 800
35198-5 PRIME 数学I+A 解答編 A5 272 2 291 320

※ご注文の際にISBNコードをご利用の場合は「ISBN978-4-487-◯◯◯◯◯-◯(商品コード)」としてご利用ください。

教科傍用 (項目別タイプ)

STAGE 数学シリーズ
令和8年度発行予定

使いやすい1ページ構成で、 
基礎から応用まで力が確実に身に付く! 

  • 日々の学習が進めやすい1テーマ1ページ構成です。
  • 基本のA問題からやや応用的なB問題までで、着実に力が身に付きます。
  • 章末問題で力を伸ばして、入試問題で入試へ意欲を高めます。

※【教師用】紙面データ(PDF)、演習ノートデータ(Word、PDF)を弊社Webサイトからダウンロードしてご利用いただけます。

※この商品は学校採用品のため、生徒・保護者・一般の方には直接販売しておりません。ご購入については、学校の先生にお問い合わせください。

STAGE 数学I+A STAGE 数学I+A 解答編
STAGE 数学I+A
紙面サンプル
STAGE 数学I+A 紙面サンプル STAGE 数学I+A 紙面サンプル
STAGE 数学I+A 解答編
紙面サンプル
STAGE 数学I+A 解答編 紙面サンプル
コード 教材名 判型 頁数 色数 本体
価格
定価
(税込)
35205-0 STAGE 数学Ⅰ+ A A5 184 2 718 790
35206-7 STAGE 数学Ⅰ+ A 解答編 A5 192 1 245 270

※ご注文の際にISBNコードをご利用の場合は「ISBN978-4-487-◯◯◯◯◯-◯(商品コード)」としてご利用ください。

デジタル教材

学習者用デジタルブック・学習者用デジタルワークブック

教科書や教材をそのまま電子化

  • 紙で発行される教科書や教材をそのままデジタル版として利用できます。ページめくりなどの動作はサクサクで、生徒の日常的な学習によく馴染むため、スムーズに導入いただけます。

QRコンテンツ(メディアリンク)

  • 紙面上のQRコンテンツに対応したボタンを押すだけで、教科書や教材に連携したデジタルコンテンツを表示できます。

個別最適化学習を支援

  • 生徒が問題を解くと、学習履歴が自動で蓄積されます。生徒一人ひとりの学習履歴に基づいて、似た問題や苦手な問題を推薦するなど、個別最適化学習をサポートします。

自律的な学びを促進

  • それまでに取り組んだ学習の記録が数字とグラフで可視化されます。生徒の自律的な学びを促し、モチベーションアップにもつながります。

課題や宿題の配信・回収・集計を自動化

  • 先生用ツールを使うと、先生は画面から問題を選ぶだけで簡単に生徒の端末に課題を配信できる上、回収や集計が自動で行われ、生徒の学習状況を一覧できます。業務負担の軽減にも効果的です。

ページの先頭へ