化学基礎

化学基礎
令和4年度発行
2
東書
化基701

旧課程用教科書 旧課程用教科書 旧課程用教科書 旧課程用教科書 旧課程用教科書 旧課程用教科書 旧課程用教科書 旧課程用教科書 旧課程用教科書

  • 教科書のご案内(シラバス案・
    評価規準例等)
  • 指導資料のご案内(指導書/指導者用
    デジタルコンテンツ)
  • 副教材のご案内(冊子/デジタル版)

更新情報

3つの特長

1

明確な学習課題で,知識・技能,思考力を
アップさせる構成にしています。

  • 明確な学びの課題から思考力を育む!
  • 実験から観察力,思考力,表現力をアップ!
  • 変わる入試に対応できる学力を!
2

主体的・対話的な学びで,知識を深化させ,
学び続ける力・人間性を育てます。

  • 多様な活動で理解を深められる紙面!
  • 自ら知識を深められる要素が満載!
3

気づきと学んだ知識をつなげ,
さらに社会の課題解決へとつなげる教科書です。

  • 「日常生活」と化学をつなげます!
  • 「社会」と化学をつなげます!
  • 「大学入試」「大学」と化学をつなげます!

QRコンテンツ(二次元コードコンテンツ)

東京書籍の教科書では,学びを深めるための動画やアニメーション,Webページなど,教科特性に合わせてさまざまなQRコンテンツをご用意しています。
※各コンテンツは無料でご覧いただけますが,データの通信には料金が発生する場合がございます。

「化学基礎」では,教科書目次ページからコンテンツ一覧へのリンクのほか,該当箇所からも直接関連するコンテンツをご覧いただけます。
授業中はもちろん,予習や復習に効果的なコンテンツも多数ご用意しています。

編修趣意書・検討の観点
・シラバス案・評価規準例

  • 編修趣意書ダウンロード

  • 検討の観点・内容の特色ダウンロード

  • シラバス案(完成版)ダウンロード
    ※内容について,一部変更になる可能性があります。

  • 評価規準例(サンプル)ダウンロード
    ※内容について,一部変更になる可能性があります。

学習者用デジタル教科書

法改正により2019年4月から,紙の教科書と併用・代用して使用することが一定の条件のもとで可能になった「学習者用デジタル教科書」を発行します。
東京書籍をはじめ複数の発行者が採用するビューア「Lentrance Reader」を用い,さまざまな書目,教科を一括管理できます。

※「学習者用デジタル教科書」は株式会社Lentrance提供のビューアアプリ「Lentrance®Reader」でご利用いただけます

  • 学習を支える便利な機能
    ペンツールなどを使って,自分だけの学習の記録を残すことができます。また,web上の参考資料へのリンクを自由に貼ることができます。
  • QRコンテンツとの一体的な使用
    本文中の2次元コードや,Dマークをクリックするだけで,教科書と連携するデジタルコンテンツを表示できます。
  • 特別支援教育への対応
    画面を拡大したり,文字を白黒反転して表示したりすることができます。
  • ご利用イメージ
学習者用デジタル教科書
  • 価格
CODE 商品名 価格
(税込)
46043-4 学習者用デジタル教科書「化学基礎」 935円
46143-1 学習者用デジタルブック「化学基礎」 1,430円
46443-2 学習者用デジタルワークブック
「ニューアチーブ化学基礎」【書籍購入済】
300円
※書籍購入セット価格920円
46243-8 学習者用デジタルワークブック
「ニューアチーブ化学基礎」【書籍未購入】
620円

※「書籍購入済学習者用デジタルワークブック」の価格(税込)は,書籍を予め,または同時に購入した際に適用されます。
「書籍未購入学習者用デジタルワークブック」を購入された後に,書籍を購入されても「書籍購入済学習者用デジタルワークブック」の価格(税込)に変更することはできません。

※学習者用デジタルワークブックは,学校採用品につき,一般販売を行っておりません。学校の先生にお問い合わせください。

※ご注文の際にISBNコードをご利用の場合は「ISBN978-4-487-◯◯◯◯◯-◯(商品コード)」としてご利用ください。

  • 「学習者用デジタル教科書」+αの機能を搭載した「学習者用デジタルブック」,問題集をデジタル化した「学習者用デジタルワークブック」をご用意します。
学習者用デジタルブック+デジタルワークブック
詳しくはこちら

「学習者用デジタルブック」「学習者用デジタルワークブック」は株式会社Lentrance提供のビューアアプリ「Lentrance®Reader」でご利用いただけます

動作環境
対応OS(webブラウザ)
Windows 10/11(Google Chrome / Microsoft Edge),
iPadOS14以降(Safari),
Chrome OS(Google Chrome)

指導資料の構成

※下記に示す構成及び内容は,今後変更することがございます。

指導書

内容構成

  • 標準所要時間
  • 展開例
  • 導入のヒント
  • 教科書の活用法
指導書 紙面サンプル

Dマイスター
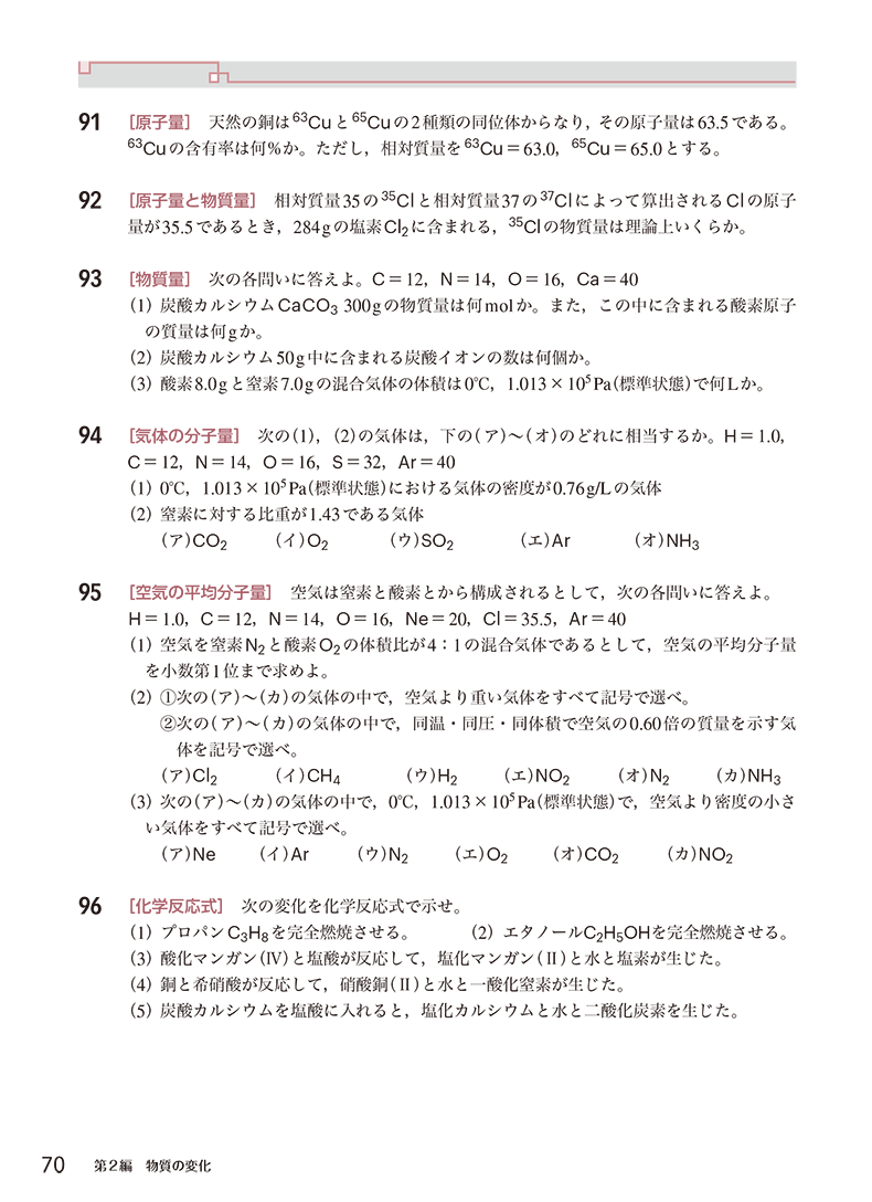
(指導者用デジタルコンテンツ集) 収録コンテンツ

DマイスターWebページ
画面サンプル

教科書紙面PDF PDF

教科書紙面のPDFデータを収載しています。

動画集 mp4htmlPDF

教科書の内容に関する実験動画や,教科書の重要な図のわかりやすいアニメーションなどを収録しています。

動画集 画面サンプル

デジタル板書 PowerPoint

授業の板書代わりやオンライン授業での要点整理資料としてお使いいただけます。ご授業に合わせてカスタマイズしやすいように,デザインやアニメーションはシンプルな仕様です。また,「授業プリント」に準拠していますので,併用していただくと効果的です。

デジタル板書 画面サンプル

授業プリント Word

教科書に準拠した授業プリントです。穴埋め形式の生徒用と解答を赤字で記入した教師用を収録しています。

授業プリント 紙面サンプル

問いかけ・学習の課題コンテンツ Wordmp4

教科書の各節に示している「学習の問い」に関連して,学習に入る前に考えさせる映像とワークシートです。アクティブラーニング用のコンテンツとしてもご利用いただけます。

問いかけ・学習の課題コンテンツ
紙面・画面サンプル

教科書データ WordJPGPNGPDF

教科書本文のテキストデータ,教科書内の図版データ(カラー・線画)です。プリント作成などにご利用いただけます。

図版素材データ集 JPGPNG

教科書の図版データです。プリント作成に使いやすいように,文字なしにしています。

図版素材データ集 画面サンプル

オリジナル問題 Word

学習内容ごとのオリジナル問題です。100点満点で構成した問題となっています。問題と解答・解説のデータを収録しています。

オリジナル問題 紙面サンプル

5分間テスト Word

短時間でできる簡単な問題プリントです。

5分間テスト 紙面サンプル

実験ワークシート Word

教科書に掲載している実験のワークシートです。各学校の方法に合わせてカスタマイズしてお使いいただけます。

実験ワークシート 画面サンプル

教師用実験手引書 PDF

教科書に掲載されている実験に関する資料,手引書です。

教師用実験手引書 紙面サンプル

Let‘s start!ワークシート Word

教科書の各節の最初にある「Let’s start!」のワークシートです。

Let‘s start!ワークシート 紙面サンプル

1編1章と終章のビフォーアフターワークシート PDF

1編1章「化学と人間生活」と,3編終章「化学が拓く世界」のワークシートです。

ビフォーアフターワークシート
紙面サンプル

重要用語英訳プリント Excel

教科書中の重要用語の英訳プリントです。日本語,英語をそれぞれ空欄にしたシートを収録しています。

重要語句英訳プリント 紙面サンプル

補充資料 WordPDF

教科書に関連した補充資料です。プリントアウトして配付することができます。

補充資料 紙面サンプル

発展資料 PDF

「化学」で学習する内容を先取りできる資料です。

発展資料 紙面サンプル

かんたん 問題プリント作成ソフト 問プリ
(問題集データ) アプリWord

  • かんたん 問題プリント作成ソフト 問プリ ※インストールが必要です

3ステップで問題プリントを出力できるソフトです。『化学基礎』,『新編化学基礎』教科書と『ニューサポート新編化学 基礎』,『ニューアチーブ化学基礎』の問題,解答,解説が登録されています。
※DマイスターWebページからダウンロードしてお使いいただけます。

問プリ 画面サンプル
  • 問題集データ

教科書準拠問題集(ニューサポート新編化学基礎),教科傍用問題集(ニューアチーブ化学基礎)の問題データです。問題,解答,解説のデータを収録しています。

問題集データ 紙面サンプル

分子模型集 Jmol

複雑な分子模型を立体表示できます。
棒状モデル,充填モデルなども表示可能です。

分子模型集 画面サンプル

シラバス・評価規準 Word

シラバス案と評価規準例のデータです。

評価支援ツール Excel

観点別学習状況の評価を支援するExcel形式のツールです。

指導者用デジタルブック
(指導者用デジタル教科書)

指導者用デジタルブックが指導書とセットになりました。授業に役立つコンテンツをより手軽により幅広くご利用いただけます。

指導者用デジタルブック Lentrance

教師用指導資料には「指導者用デジタルブック」が付属します。電子黒板やプロジェクタなどを使用して,教科書紙面や関連するコンテンツを提示することができる指導用教材です。多様なコンテンツを収録しており,教科書紙面上のアイコンをクリックするだけでご利用いただけます。
「指導者用デジタルブック(化学基礎)」は株式会社Lentrance提供のビューアアプリ「Lentrance®Reader」でご利用いただけます。

※「指導者用デジタルブック」は,教科書と教材が一体化された指導者用の提示型デジタル教材で,指導書同梱の商品です。一般的に「指導者用デジタル教科書(教材)」と呼ばれているものです。

※指導者用デジタルブックの機能や内容は,教科によって異なります。

※紙面にリンクされたコンテンツをご利用の際は,インターネットへの接続が必要です。

指導者用デジタルブック サンプル版

※株式会社Lentranceの部分サンプルログイン画面に遷移します。
以下のログインIDとパスワードを入力してください。
ログインID:R4rika     パスワード:sample

動作環境
対応OS(webブラウザ)
Windows 10/11(Google Chrome/Microsoft Edge),iPadOS14以降(Safari),Chrome OS(Google Chrome)
※本サンプル版は開発中につき,一部機能や動作環境が,実際の製品とは異なる場合があります。

問題集ラインナップ

教科傍用

ニューアチーブ化学基礎

B5判 112ページ 2色
定価 620円(本体 564円)
ISBNコード 978-4-487-37762-6

  • 現行本から問題を増量し,教科書の確認&定着,基礎固めに最適です。
  • 「まとめ」→「基礎チェック」→「練習問題」で構成し,基礎基本の定着を図ります。
  • 『化学基礎』の内容整理はもちろん,『新編化学基礎』の補充としても最適です。

付属品  解答編(40ページ)

※ご採用校には問題のWordデータを用意しております。弊社Webサイトからダウンロードしてご利用いただけます。

※この商品は学校採用品のため,生徒・保護者・一般の方には直接販売しておりません。ご購入については,学校の先生にお問い合わせください。

ニューアチーブ化学基礎
ニューアチーブ化学基礎
紙面サンプル
ニューアチーブ化学基礎 ニューアチーブ化学基礎 ニューアチーブ化学基礎

デジタル教材

学習者用デジタルブック

新しい授業スタイルをご提案

  • 「学習者用デジタル教科書」+αの機能で新しい学びの実現を目指しました。
    豊富な「動画」「アニメーション」などをボタン1つで呼び出せます。思考力の育成や考察力を高める学びの実現を目指しました。
  • いつでも・どこでも・より簡単な操作でスピーディーな表示をコンセプトとしました。
    タップするだけの簡単操作とサクサク動く機動性を実現しました。

学習者用デジタルワークブック

「授業」「宿題」「評価」をデジタルでサポート

  • デジタルブックと一体で授業をサポート
    「学習者用デジタルブック」との連携により,教科書と対応する問題を簡単に表示できます。2画面表示で並べて,教科書と問題集を一体的に利用できるので,より効果的な,より効率的な学びを実現できます。
  • 「問題編」,「付属ノート」と「解答編」で宿題をサポート
    「問題編」を見ながら,「付属ノート」に書き込むことができます。書き込みは,ペンツール,キーボード入力に対応しています。
    「問題編」からボタン1つで「解答編」を表示でき,「解答編」と「付属ノート」を並べて表示することで,生徒が自己採点できます。
  • 「自己評価チェックシート」で評価をサポート
    Googleフォームを利用した「自己評価チェックシート」をご用意します。フォームで生徒の学習状況を短時間で集約できます。

学習者用デジタルブック・学習者用デジタルワークブックラインナップ

CODE 商品名 価格
(税込)
46043-4 学習者用デジタル教科書「化学基礎」 935円
46143-1 学習者用デジタルブック「化学基礎」 1,430円
46443-2 学習者用デジタルワークブック
「ニューアチーブ化学基礎」【書籍購入済】
300円
※書籍購入セット価格920円
46243-8 学習者用デジタルワークブック
「ニューアチーブ化学基礎」【書籍未購入】
620円

※「書籍購入済学習者用デジタルワークブック」の価格(税込)は,書籍を予め,または同時に購入した際に適用されます。
「書籍未購入学習者用デジタルワークブック」を購入された後に,書籍を購入されても「書籍購入済学習者用デジタルワークブック」の価格(税込)に変更することはできません。

※学習者用デジタルワークブックは,学校採用品につき,一般販売を行っておりません。学校の先生にお問い合わせください。

※ご注文の際にISBNコードをご利用の場合は「ISBN978-4-487-◯◯◯◯◯-◯(商品コード)」としてご利用ください。

学習者用デジタルブック+ワークブックの
ご案内はこちら

「学習者用デジタルブック」「学習者用デジタルワークブック」は株式会社Lentrance提供のビューアアプリ「Lentrance®Reader」でご利用いただけます

動作環境
対応OS(webブラウザ)
Windows 10/11(Google Chrome / Microsoft Edge),
iPadOS14以降(Safari),
Chrome OS(Google Chrome)

レッツトライノート 化学基礎

B5判 2色
Vol.0「化学への架け橋」 32ページ
ISBNコード 978-4-487-37764-0
Vol.1 「物質の構成」 48ページ
ISBNコード 978-4-487-37765-7
Vol.2「物質量と化学反応式」 48ページ
ISBNコード 978-4-487-37766-4
Vol.3「物質の変化・化学が拓く世界」 48ページ
各巻 定価 270円(本体 245円)
ISBNコード 978-4-487-37767-1

  • レッツトライノートは授業ノートとして使用できる書き込み式教材です。
  • 分冊構成ですので,課外講習や長期休暇の課題として,必要な分冊のみをご使用いただくことができます。
  • 解答編は 2色刷りで,問題編と同じレイアウトの縮刷版です。

付属品〔Vol.0〕解答編(20ページ)
〔Vol.1〕解答編(28ページ)
〔Vol.2〕解答編(28ページ)
〔Vol.3〕解答編(28ページ)

※ご採用校には紙面のPDFと練習問題のWordデータを用意しております。弊社Webサイトからダウンロードしてご利用いただけます。

※この商品は学校採用品のため,生徒・保護者・一般の方には直接販売しておりません。ご購入については,学校の先生にお問い合わせください。

レッツトライノート 化学基礎
レッツトライノート 化学基礎
紙面サンプル
レッツトライノート 化学基礎 レッツトライノート 化学基礎 レッツトライノート 化学基礎

大学入試・大学入学共通テスト

ニューグローバル 化学基礎

A5判 144ページ 2色
定価 730円(本体 664円)
ISBNコード 978-4-487-37763-3

  • 授業の完全理解から二次・私大入試対策まで対応した問題集です。
  • 問題編は,章ごとに,「まとめ」→「基礎チェック」→「例題」→「基本問題」→「応用問題」で構成し,出題頻度の高い定番問題を取り上げ,問題の考え方・解き方を丁寧に解説しています。
  • 大学入学共通テストなどでも出題される,新傾向の問題にも対応します。

付属品  解答編(144ページ)

※ご採用校には問題と解答のWordデータを用意しております。弊社Webサイトからダウンロードしてご利用いただけます。

※ご採用校にはクリアファイルを用意しております。ご希望の場合は,弊社営業担当までお申し付けください。

※この商品は学校採用品のため,生徒・保護者・一般の方には直接販売しておりません。ご購入については,学校の先生にお問い合わせください。

ニューグローバル 化学基礎
ニューグローバル 化学基礎
紙面サンプル
ニューグローバル 化学基礎 紙面サンプル ニューグローバル 化学基礎 紙面サンプル ニューグローバル 化学基礎 紙面サンプル ニューグローバル 化学基礎 紙面サンプル

ニューステップアップ 化学基礎

B5変形判 160ページ 2色
定価 700円(本体 636円)
ISBNコード 978-4-487-36929-4

  • 定期考査対策から大学入学共通テストまで,幅広く実践的に活用できる,参考書型問題集です。
  • 収載問題を見直し,新傾向の問題を追加するとともに,共通テストをターゲットとした内容に改訂しました。
  • 問題編は,「要点整理」→「確認問題」→「標準例題」→「標準問題」→「応用例題」→「応用問題」→「実戦問題」で構成しています。「重要例題」は解説動画を視聴できます。

付属品  解答編(92ページ)・赤シート

※ご採用校には問題と解答のWord データを用意しております。弊社Web サイトからダウンロードしてご利用いただけます。

※ご採用校にはクリアファイルを用意しております。ご希望の場合は,弊社営業担当までお申し付けください。

※この商品は学校採用品のため,生徒・保護者・一般の方には直接販売しておりません。ご購入については,学校の先生にお問い合わせください。

ニューステップアップ 化学基礎
ニューステップアップ 化学基礎
紙面サンプル
ニューステップアップ 化学基礎 紙面サンプル ニューステップアップ 化学基礎 紙面サンプル ニューステップアップ 化学基礎 紙面サンプル
ニューステップアップ 化学基礎 紙面サンプル ニューステップアップ 化学基礎 紙面サンプル ニューステップアップ 化学基礎 紙面サンプル ニューステップアップ 化学基礎 紙面サンプル
ニューステップアップ 化学基礎 紙面サンプル ニューステップアップ 化学基礎 紙面サンプル
ニューステップアップ 化学基礎 紙面サンプル ニューステップアップ 化学基礎 紙面サンプル

ページの先頭へ