東書Eネット

東書Eネット

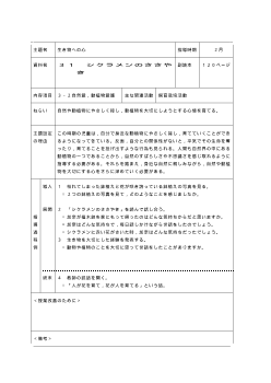
23~26年度用小学校道徳3年 指導時案例-31 シクラメンのささやき

  • 道徳
  • 指導案
公開日:2010年08月12日
23~26年度用小学校道徳3年 指導時案例-31 シクラメンのささやき

平成23年度改訂版。学習指導案略案。指導時期,内容項目,ねらい,主題設定の理由,指導過程例などを一覧表で簡潔にまとめてあります。

東京書籍(株) 国語編集部道徳編集

資料ファイル

A4たて,1ページ

  • 一太郎

    一太郎

    jtd/30.0KB

  • Word

    Word

    doc/34.0KB

  • PDF

    PDF

    pdf/12.2KB

非会員の方は公開から一年を超えた資料は閲覧出来ません。会員登録をすると、全期間の資料を閲覧できます。

戻る

おすすめの資料